宁国市商务局
您现在所在的位置: 网站首页> 政府信息公开首页 > 宁国市商务局> 决策部署落实情况
索引号: 11341702486344515H/202501-00010 组配分类: 决策部署落实情况
发布机构: 宁国市商务局 主题分类: 商贸、海关、旅游
名称: 市商务局2025年重点工作任务分解表 文号:
成文日期: 2025-01-15 发布日期: 2025-01-15
索引号: 11341702486344515H/202501-00010
组配分类: 决策部署落实情况
发布机构: 宁国市商务局
主题分类: 商贸、海关、旅游
名称: 市商务局2025年重点工作任务分解表
文号:
成文日期: 2025-01-15
发布日期: 2025-01-15
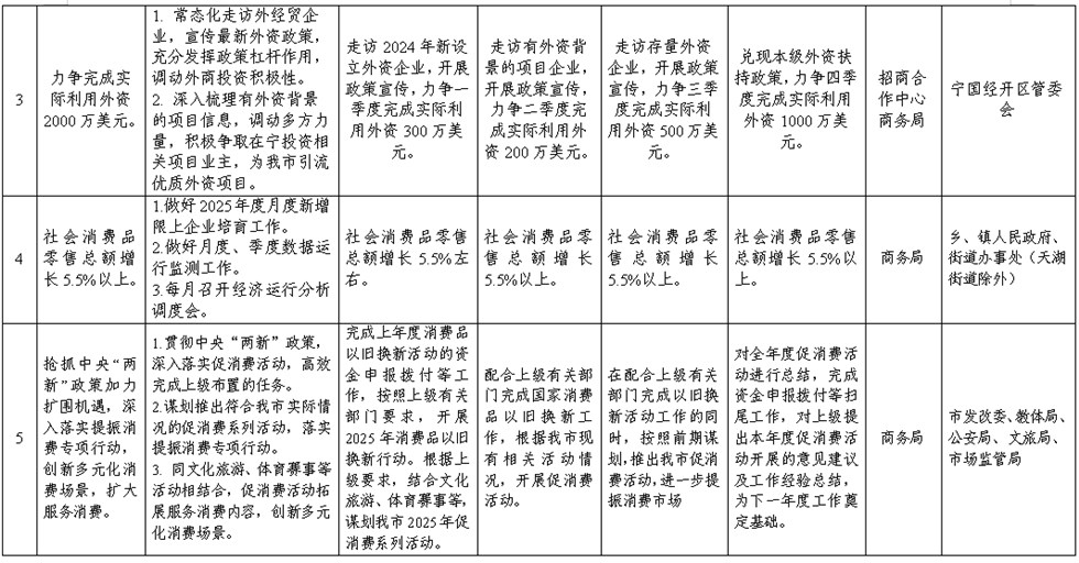
市商务局2025年重点工作任务分解表
发布时间:2025-01-15 10:59 来源:宁国市商务局 浏览次数: 字体:[ ]

监督电话:0563-4016061

Baidu
map